Therapeutic Role of Early In-Hospital Corticosteroid in Non-A-E Hepatitis

Document Type : Original Article

Authors

1 Department of Tropical Medicine and Gastroenterology, Faculty of Medicine, Assiut University, Assiut, Egypt.

2 Department of Medical Microbiology and Immunology, Faculty of Medicine, Assiut University, Assiut, Egypt.Department of Biomedical and Nutritional Sciences, University of Massachusetts Lowell, Lowell, MA, United States.

3 Department of Medical Microbiology and Immunology, Faculty of Medicine, Assiut University, Assiut, Egypt.

4 Internal Medicine Department, Division of Gastroenterology, Faculty of Medicine, Assiut University, Assiut, Egypt.

5 Clinical Pharmacy Unit, Al-Rajhy Liver Hospital, Assuit, Egypt.

Abstract

Background and study aim: A debate exists regarding the optimum timing of corticosteroid initiation in acute hepatitis-induced acute liver failure particularly acute non-A-E hepatitis. We aimed to evaluate therapeutic efficacy of early corticosteroid in non-A-E hepatitis.
Patients and Methods: In this retrospective study, records of patients in Al-Rajhy Liver University Hospital with acute hepatitis were assessed between 2019-2022. Clinical, laboratory, and mortality data were evaluated for non-A-E hepatitis patients. Liver function and model for end-stage liver disease (MELD) score in corticosteroids group were recorded 1 week after therapy.
Results: Sixty-eight patients were categorized into steroid (n=40) and non-steroid (n= 28) groups. Idiopathic hepatitis was common (48.5%) followed by autoimmune hepatitis (19.1%). Mortality in both groups was comparable and the non-survivors significantly suffered liver failure, high hepatic encephalopathy (HE) grade, and MELD. Early corticosteroids (< 7 days of hospital admission) were prescribed to 22 patients and for 18 in late corticosteroids. Higher MELD was significant in non-survivors of early steroids group (p= 0.021). Improvement in liver function was reported in early and late steroids groups but not significantly for albumin, INR or MELD. Mortality in early steroid occurred in 40.9%, and in 33.3% of late steroid. Higher HE grades (OR: 29.267), etiology of hepatitis (OR: 4.272), and albumin (OR: 0.818) were predictors of mortality.
Conclusion: Early corticosteroids in non-A-E hepatitis did not significantly improve the severity of hepatitis or the mortality. Careful assessment of etiology of hepatitis and severity of liver disease should be performed before initiating corticosteroid to consider early liver transplantation.

Highlights

- This study addressed the debate regarding the role of corticosteroids and the optimum time of in-hospital corticosteroid initiation in management of acute non-A-E hepatitis.

- It is considered the first study to evaluate the effect of early corticosteroid therapy as defined by < 7 days from hospitalization in management of acute non-A-E hepatitis.

- Frequency of mortality in patients who received early corticosteroid was 40.9%, and 33.3% of late corticosteroid and higher grades of hepatic encephalopathy, the etiology of hepatitis, and low albumin were the predictors of mortality.

 -Therefore, the study showed that early corticosteroids in acute non-A-E hepatitis did not significantly improve the severity of hepatitis or the mortality.

Keywords

Main Subjects


INTRODUCTION

Non-A-E hepatitis also known as seronegative or indeterminate hepatitis is acute hepatitis in which the etiology cannot be identified despite an exhaustive search for the cause [1]. Possible causes of non-A-E hepatitis include drugs particularly paracetamol producing drug-induced liver injury (DILI), autoimmune hepatitis (AIH), alcohol, Wilson's disease, some rare viral infections such as herpes simplex virus (HSV), cytomegalovirus (CMV), Epstein Barr virus (EBV), vascular causes, and other rare etiologies such as malignancy, or hyperthermia, while some cases are idiopathic [2]. In most female patients particularly the young aged,             non-A-E             hepatitis raises the possibility of AIH rather than viral causes [3]. Non-A-E hepatitis is clinically challenging due to its complexity, lack of well-established diagnostic criteria, challenge of its treatment, and poor prognosis which could require liver transplantation.

Acute liver failure (ALF) is a rare yet severe consequence of acute hepatitis. It indicates rapid development of severe liver cell injury and can  develop into a rapid lethal outcome. ALF is usually manifested by rapidly elevated aminotransferases, hepatic encephalopathy, and abnormal coagulation. Non-A-E hepatitis was reported to represent 10%-12% among causes of ALF [2]. On the other hand, the overall spontaneous survival of non–A-E ALF was 37.5% [4]. Hence, the prognosis of these patients is very poor with no specific treatment for improving the conditions. Although urgent liver transplantation is still the only curative therapy, it is usually not available due to shortage of donors and limited resources, that’s why the mortality of ALF is still high, and it is fundamental to have more effective therapies. The hallmark of ALF is the intense activation of the immune system and systemic inflammation. Hence, corticosteroid have been used in treatment of ALF to suppress this excessive inflammatory reaction [5]. A debate exists regarding the effect of corticosteroids on reducing the mortality in cases of ALF, as some reports demonstrated reduction of mortality [6-7] but not in others [8].

Generally, systemic corticosteroids are classified according to the duration of action into short-acting (8-12 hours) e.g cortisone, and hydrocortisone, intermediate-acting (18-36 hours) e.g prednisone, prednisolone, and methylprednisolone, and long-acting (36-72 hours) e.g dexamethasone[9]. However, no significant differences between these types regarding the immunosuppressive effect[10]. Prednisone, the most well-known corticosteroids is metabolized to prednisolone in the liver, so the administration of prednisolone is better than prednisone in patients with liver disease [11].

However, the most recent trials have produced conflicting results when it comes to the dose and time for corticosteroid therapy for different etiologies of ALF. The purpose of this study was to evaluate the efficacy of early versus late onset of corticosteroid in the treatment of acute non-A-E hepatitis and to determine the predictors of mortality in these cases.

METHODS

In this retrospective study, records of patients hospitalized in Al-Rajhy Liver University Hospital with acute hepatitis between 2019 to 2022 were assessed. Patients with non-A-to-E hepatitis were recruited while cases with viral hepatitis A-to-E were excluded. Exclusion was done for patients with positive anti-hepatitis A virus (anti-HAV) IgM, hepatitis B virus (HBV) HBs Ag, anti-HBc IgM, HBV DNA, anti-hepatitis C virus (HCV) anti-HCV IgG, HCV RNA, anti-hepatitis E virus (anti-HEV) IgM, HEV RNA. Outpatients and patients with incomplete medical records were also excluded.

Clinical data, laboratory data regarding blood picture, liver function, prothrombin time, INR, serum creatinine, and MELD score were recorded. Diagnosis for causes of non-A-E hepatitis was done by history of drugs for drug-induced liver injury, or alcohol for alcoholic hepatitis. Testing for anti-EBV IgM, anti-CMV IgM and CMV DNA was also evaluated. Investigations for autoimmune diseases based on anti-nuclear antibody (ANA), anti-mitochondrial antibody (AMA), anti-smooth muscle antibody (ASMA), and immunoglobulin G (IgG) levels. The diagnosis of Wilson's disease was based on testing serum copper, serum ceruloplasmin, and 24-hour urinary copper. Diagnosis of vascular causes was confirmed by abdominal and doppler ultrasounds and/or magnetic resonance imaging.

Patients were diagnosed as ALF according to European Association for the Study of the Liver (EASL) guidelines by a two to three-fold elevation of liver transaminases, jaundice, coagulopathy with hepatic encephalopathy in a patient without a previous liver disease[12].

Records of the treatment by corticosteroids were assessed as regard to the type of steroid, interval between hospital admission and the onset of corticosteroid, and total hospital duration of the received corticosteroid. Follow up by liver function, prothrombin time, INR and MELD score was also evaluated after one week of initiating corticosteroid. The mortality or survival of the patients were also assessed.

Statistical analysis:

The statistical analysis was conducted using SPSS version 23. Categorical data were expressed as number and percentage, while numerical data expressed as mean ± SD or median and IQR as appropriate. Comparison between categorical variables was performed using Chi square test or Fischer exact, and between parametric variables using t-test, while non-parametric variables were compared using Mann-Whitney test. Comparison of the liver function tests and MELD score before and after treatment was compared using paired t-test for parametric variables and Wilcoxon signed rank test for non-parametric variables. Logistic regression analysis was used to determine the predictors of mortality. Significant p value was considered if < 0.05.

RESULTS

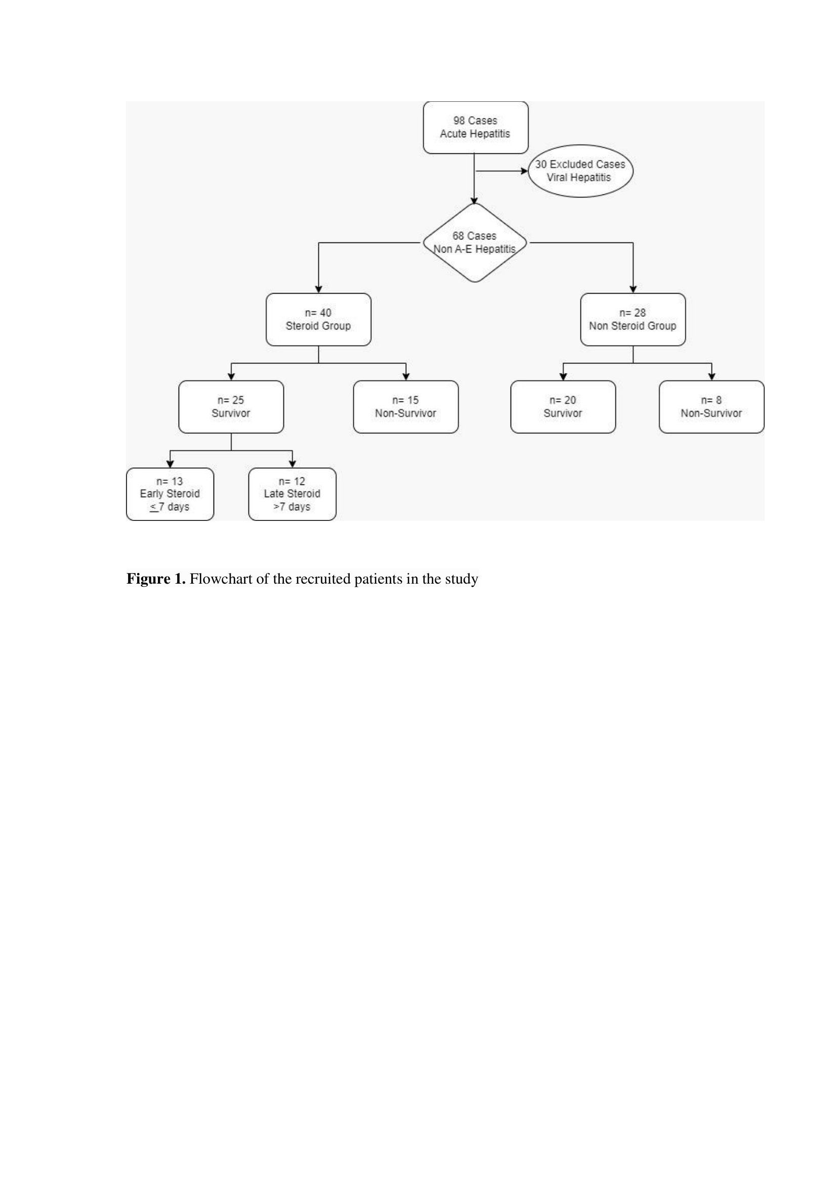
A total record of 98 patients with acute hepatitis was evaluated, and 68 patients with non-A-E hepatitis were recruited in the study. Those were further categorized into two groups; the first group received corticosteroid n=40 (steroid group) and the second group did not receive steroid therapy n= 28 (non-steroid group) (fig. 1).

The demographic, clinical and laboratory features of the included cases at admission are demonstrated in table 1. The mean age was significantly higher in the non-steroid group (43.29 ± 16.4 years) relative to the steroid group (33.35 ± 15.4). The duration of symptoms was also significantly longer in the steroid group with a median of 17.5 days versus 10 days in the non-steroid group. Jaundice and dark urine were significantly frequent clinical presentations in the steroid-group relative to non-steroid group. Other clinical manifestations did not show difference between both groups.

The etiology of acute hepatitis showed a significant difference between both groups (p=0.023). Idiopathic etiology showed the highest percentage in both groups (n=33, 48.5%), followed by AIH (n=13, 19.1%) and DILI (n= 12, 17.6%). AIH (30%) was relatively higher in the steroid group and DILI (28.6%) higher in non-steroid group. None of the cases of DILI were acetaminophen-induced, but the majority were induced by non-steroidal anti-inflammatory drugs. Neither group differed significantly in terms of the severity of liver disease or MELD score. The duration of hospitalization was significantly longer in the steroid group relative to non-steroid group (19 ± 9.6 versus 8.6 ± 3.6 days). The mortality rate was higher in the steroid group (37.5%) relative to the non-steroid group (28.6%) but not statistically significant (p= 0.444).

Elevation in all parameters of the liver function test, prothrombin time and INR was observed in the steroid group with lower albumin relative to the non-steroid group without a significant difference. On the other hand, creatinine level was significantly higher in the non-steroid group (p= 0.010).

Regarding corticosteroid therapy, as in table 2, it reveals that 70% of the patients received prednisolone therapy, 10% dexamethasone, 5% hydrocortisone, while the others received a mixture of prednisolone with another type of corticosteroids. The dose of prednisolone ranged between 15-60 mg, dexamethasone between 4-16 mg, hydrocortisone between 100-400 mg, and methylprednisolone 500-1000 mg. The median duration before starting the steroid therapy was 7 days, and they received the steroid for a median of 8 days. Following improvement of patient's condition, corticosteroid was tapered. More than half of the patient's mortality occurred in those who received steroid within 3 days of admission (54.5%). Based on the median duration observed before initiating the steroid in the present study, we divided the onset of steroid into early onset < 7 days and late onset if > 7 days.

In table 3, the comparison between groups who received corticosteroids and those who did not receive corticosteroid was done according to the mortality. The non-survivors in the steroid group (n=14) had a significantly higher percentage of acute liver failure (ALF)than the survivors (n=8). Higher grades of hepatic encephalopathy; grade 4, MELD score and INR were significantly associated with mortality in both groups (p <0.05).

The duration before initiating steroid therapy and the type of steroid did not show a significant difference between survivors and non-survivors in this group. Meanwhile, in the non-steroid group, the non-survivors (n=8) showed a significantly higher percentage of ALF than the survivors (n=3), which was reflected by a significantly higher bilirubin, lower albumin and prolonged INR.

Notably, ALT was higher among the survivors in both groups compared to the non-survivors but without significant difference which implies more hepatocytes degeneration. No significant difference was observed regarding the onset of steroid between the survivors and non-survivors (p= 0.288).

A total of 22 patients received early steroid, while 18 received late steroid. The mortality in patients who received early steroids was reported in 9/22 (40.9%), and in 6/18 (33.3%) in late steroid group without a statistically significant difference (p= 0.6) (fig. 2).On comparison between both groups, it was found that a significantly higher percentage of non-survivors patients in early corticosteroids had higher MELD score relative to the survivors (p= 0.021), while it was not significantly different in late steroid (p= 0.138). On the other hand, a higher percentage of survivors in both groups had lower grades of hepatic encephalopathy > 4 but without significant difference. A significantly longer duration of hospital stay was observed in the survivors of early steroid group (p=0.048) while longer duration was found in non-survivors in the late-steroid group (p=0.044) (table 4). However, the mortality in acute hepatitis and ALF did not show a significant difference either in those who received early steroid (p=0.4) or late steroid (p=0.4). On comparing the mortality between early steroid, late steroid and non-steroid groups there was no significant difference (p=0.657)

In table 5, the difference between liver function, coagulation profile and MELD score before starting steroid and 1 week after therapy, showed a significant marked improvement in bilirubin, liver enzymes and alkaline phosphatase levels. Serum albumin coagulation profile, and MELD score also improved but without a significant difference. However, two patients deteriorated clinically and died before a follow up could be done. As regard to the improvement in liver function and coagulation profile according to the onset of corticosteroid, similar results were obtained with significant improvement of bilirubin, liver enzymes and alkaline phosphatase levels, without significant improvement in serum albumin and coagulation profile.

As regard to the predictors of mortality, as in table 6, the multivariate regression analysis shows that higher grades of encephalopathy (OR:29.267), the etiology of non-A-to-E hepatitis (OR:4.272), and albumin (OR: 0.818) were significant risk factors for mortality, with the highest odds reported for the grade of encephalopathy. Meanwhile, the use of steroids was not a significant risk factor for mortality.

Table (1): Demographic, clinical, and laboratory features of the included patients on admission

Items

Steroid (n= 40)

(n, %)

Non-steroid (n=28)

(n, %)

P-value

Sex:

Male

Female

 

18 (45)

22 (55)

 

17 (60.7)

11 (39.3)

 

0.227

Age in years (mean ± SD)

33.35 ± 15.4

43.29 ± 16.4

0.013*

Symptoms duration in days (median, IQR)

17.5 (20)

10 (7)

0.000**

Fever

19 (47.5)

14 (50)

0.517

Jaundice

39 (97.5)

21 (75)

0.007*

Dark urine

29 (72.5)

9 (32.1)

0.001*

Diarrhea

5 (12.5)

5 (17.9)

0.730

Vomiting

9 (22.5)

11 (39.3)

0.179

Abdominal pain

19 (47.5)

18 (64.3)

0.219

Bleeding

3 (7.5)

2 (7.1)

0.667

Hepatic Encephalopathy:

Grade < 4

Grade > 4

14 (35)

7/14

7 /14

6 (21.4)

4/6

2/6

 

0.578

Ascites

8 (20)

4 (14.3)

0.748

Etiology of acute hepatitis:

Autoimmune hepatitis

DILI

Others$

Idiopathic

 

12 (30)

4 (10)

5 (12.5)

19 (47.5)

 

1 (3.6)

8 (28.6)

5 (17.9)

14 (50)

 

 

0.023*

Severity:

Acute hepatitis

ALF

 

18 (45)

22 (55)

 

17 (60.7)

11 (39.3)

 

0.202

0.202

MELD score

22.8 ± 6

22.2 ± 9.5

0.766

Duration of hospitalization (days)

19 ± 9.6

8.6 ± 3.6

0.000*

Mortality

15 (37.5)

8 (28.6)

0.444

WBCs (×103/μL)

 (mean ± SD)

7.7± 3.7

8.7± 5.8

0.405

Hemoglobin (g/dl) (mean ± SD)

11.3 ± 2.7

12.4 ± 2.3

0.088

Platelets (×103/μL) (mean ± SD)

201.1 ± 92

177 ± 95.3

0.300

Total bilirubin (umol/L) (median, IQR)

281.2 (217.4)

212.2 (303.6)

0.091

Direct bilirubin (umol/L) (median, IQR)

203.5 (167.2)

85.1 (206.4)

0.005*

Albumin (g/L) (mean ± SD)

30.4 ± 7.2

31.9 ± 8.2

0.417

ALT (IU/L) (median, IQR)

538 (664.2)

469.5 (992.1)

0.955

AST (IU/L) (median, IQR)

479 (677.3)

424.5 (668.8)

0.722

ALP (IU/L) (median, IQR)

190.5 (201.8)

179.5 (125.8)

0.373

Prothrombin time (sec)

16.4 (8.3)

14.9 (6.9)

0.596

INR (median, IQR)

1.4 (0.8)

1.3 (0.6)

0.428

Creatinine (umol/L)  (median, IQR)

53 (41.5)

71.5 (61.8)

0.010*

 

DILI: drug-induced liver injury, ALF: acute liver failure, MELD: model for end-stage liver disease, WBCs: white blood cells, ALT: alanine aminotransferase, AST: aspartate aminotransferases, ALP: alkaline phosphatase, INR: international normalized ratio.*Significant p value, **highly significant p value, $ Others include Epstein Barr virus, vascular causes, metabolic causes.

 Table (2):        Details of the used corticosteroid therapy in the steroid group.

Items

Steroid (n=40)

Type of corticosteroid: (n, %)

Prednisolone

Dexamethasone

Hydrocortisone

Prednisolone and dexamethasone

Prednisolone and hydrocortisone

Prednisolone and methylprednisolone

 

28 (70)

4 (10)

2 (5)

3 (7.5)

1 (2.5)

2 (5)

Duration before corticosteroid initiation in days (mean ± SD)

(median, IQR)

9.6 ± 7.9

 

7 (12)

Total duration of corticosteroid in days (mean ± SD)

(median, IQR)

11.2 ± 8.9

 

8 (12)

Mortality according to the onset of corticosteroids from admission: (n, %)

<3 days

4-<7 days

8- <14 days

> 14 days

 

 

6 (54.5)

3 (27.3)

1 (14.3)

5 (45.5)

 

Table 3: Comparison between patients who received corticosteroid and those who did not receive steroid according to mortality.

Variable

Steroid

Survivors        Non-survivors

(n=25)               (n=15)

P-value

Non-steroid

Survivors          Non-survivors

(n=20)                  (n=8)  

P-value

Age in years

 (mean ± SD)

35.8 ± 16.2

29.3 ±13.8

0.207

42.5± 15.6

45.4± 19.3

0.678

Sex (n, %):

Male

Female

 

10 (40)

15 (60)

 

8 (53.3)

7 (46.7)

 

0.412

 

12 (60)

8 (40)

 

5 (62.5)

3 (37.5)

 

0.903

Duration before symptoms in days (n, %)

20 (28)

15 (20)

0.509

9.5 (6)

13.5 (6)

0.198

Severity (n, %):

Acute

ALF

 

17 (68)

8 (32)

 

1 (6.1)

14 (93.3)

 

0.000*

0.000*

 

17 (85)

3 (15)

 

0 (0)

8 (100)

 

0.000*

0.000*

Encephalopathy grade (n, %):

<4

> 4

 

 

2 (8)

1 (4)

 

 

5 (33.3)

6 (40)

 

 

0.000*

 

 

1 (5)

0

 

 

3 (37.5)

2(25)

 

 

0.003*

MELD score

20.8 ± 4.3

26.1 ± 7

0.004*

18.2 ± 6.8

32.4 ± 7.5

0.000**

Etiology of hepatitis: (n, %)

AIH

DILI

Others

Idiopathic

 

 

10 (40)

3(12)

4 (16)

8 (32)

 

 

2 (13.3)

1 (6.7)

1(6.7)

11 (73.3)

 

 

 

0.089

 

 

1 (5)

6 (30)

3 (15)

10 (50)

 

 

0 (0)

2 (25)

2 (25)

4 (50)

 

 

 

0.857

Total bilirubin (umol/L) (median, IQR)

244 (223.7)

359 (193.1)

0.114

161.1 (237.3)

422.1

0.008*

Direct bilirubin (umol/L) (median, IQR)

181 (172.4)

248 (113.8)

0.270

66.8 (156.1)

241.7(256.1)

0.071

ALT(IU/L)  (median, IQR)

659 (762.8)

535 (576)

0.801

611.5 (967.9)

313 (886.7)

0.204

AST (IU/L) (median, IQR)

511 (784.2)

447 (528)

0.727

407.5 (998.3)

500.5 (501.3)

0.760

Albumin (g/L) (mean ± SD)

31.9± 7.9

27.9± 5

0.083

34.8± 6.8

24.7± 6.9

0.002*

ALP (IU/L) (median, IQR)

198 (182.5)

183 (306.5)

0.989

168.5 (141.8)

190.5 (107.4)

0.684

INR (median, IQR)

1.3 (0.5)

1.9 (1.4)

0.032*

1.2 (0.3)

2.3 (2.3)

0.002*

Creatinine (umol/L)

46 (42.3)

61 (42.7)

0.158

65.5 (33.1)

107 (260.1)

0.140

 

 

 

 

 

 

 

Duration before steroids in days

(median, IQR)

 

7 (10)

 

5 (13)

 

0.179

 

------

 

----

 

-----

Onset of corticosteroids (n, %):

<3 days

4- <7 days

8- <14 days

> 14 days

 

 

 

5 (20)

8 (32)

6 (24)

6 (24)

 

 

 

6 (40)

3 (20)

1 (6.7)

5 (33.3)

 

 

 

0.288

----

-----

------

Type of corticosteroid (n, %):

Prednisolone

Dexamethasone

Hydrocortisone

 

Prednisolone+ Dexamethasone

 

Prednisolone+ hydrocortisone

 

Prednisolone+ methylprednisolone

 

 

 

21 (84)

1 (4)

0 (0)

 

1 (4)

 

 

1 (4)

 

 

1 (4)

 

 

 

7 (46.7)

3 (20)

2 (13.3)

 

2 (13.3)

 

 

0 (0)

 

 

1 (6.7)

 

 

 

 

 

0.092

 

 

 

 

 

-----

 

 

 

 

 

------

 

 

 

 

 

-----

ALF: acute liver failure, MELD: model for end-stage liver disease, AIH: autoimmune hepatitis, DILI: drug- induced liver injury, WBCs: white blood cells, ALT: alanine aminotransferase, AST: aspartate aminotransferases, ALP: alkaline phosphatase, INR: international normalized ratio.

*Significant p value, ** highly significant p value

Table 4: Comparison between patients with early corticosteroid and late corticosteroid according to the mortality.

 

Variable

Early Steroid

Survivors               Non-survivors

  (n=13)                          (n=9)

P-value

Late Steroid

Survivors            Non-survivors

  (n=12)                       (n=6)  

P-value

Age in years (mean ± SD)

34.9 ± 17.8

 29.4 ± 7.8

0.399

36.7 ± 14.9

29.2 ± 20.8

0.398

Sex (n, %):

Male

Female

 

7 (53.8)

6 (46.2)

 

4 (44.4)

5 (55.6)

 

0.665

 

3(25)

9 (75)

 

4 (66.7)

2(33.3)

 

0.087

Duration before symptoms in days (median, IQR)

25 (30)

15 (15)

0.148

12 (18)

17 (29)

 

0.740

Severity (n, %):

Acute

ALF

 

7 (53.8)

6 (46.2)

 

0

9 (100)

 

0.017*

0.017*

 

10 (83.3)

2 (16.7)

 

1 (16.7)

5 (83.3)

 

0.013*

0.013*

Encephalopathy grade (n, %):

<4

> 4

 

 

2(15.4)

1 (7.7)

 

 

0

2 (22.2)

 

 

0.331

 

 

5 (41.7)

2 (16.7)

 

 

0

2 (33.3)

 

 

0.174

MELD score

21.9±4.4

28.1± 7.2

0.021*

19.5 ± 4

23.2 ± 6

0.138

Etiology of hepatitis: (n, %)

AIH

DILI

Others

Idiopathic

 

 

6(46.2)

0

2(15.4)

5(38.5)

 

 

1 (11.1)

1 (11.1)

0

7 (77.8)

 

 

 

0.172

 

 

4 (33.3)

3 (25)

2 (16.7)

3 (25)

 

 

1 (16.7)

0

1 (16.7)

4 (66.7)

 

 

 

0.245

Median duration before steroids (days)

5 (4)

3 (4)

0.667

14.5 (10)

16 (15)

0.310

Duration of hospitalization (days)

18.4 ± 7.1

11.2 ± 8.8

0.048*

20.3 ± 6.7

29.5 ± 11.2

0.044*

ALF: acute liver failure, MELD: model for end-stage liver disease, AIH: autoimmune hepatitis, DILI: drug- induced liver injury.

* Significant p value

Table 5: Changes of liver function test and coagulation profile before and after treatment with corticosteroid according to the onset of therapy.

Items

            Total (n= 40)

Before       After steroida      Steroid

P

value

Early steroid<7 days (n=22)

Before        After

steroid        Steroid

P value

Late steroid> 7 days (n=18)

Before           After steroid          Steroid

P

value

Total bilirubin(umol/L)

281.2 (217.4)

180 (259.4)

0.003*

289 (230.9)

161 (289.9)

0.019*

266.9 (141.4)

181.1 (266.5)

0.102

Direct bilirubin (umol/L)

203.5 (167.2)

123 (174.7)

0.000**

222.3 (191.8)

109.4 (138.6)

0.002*

194.3 (115.9)

147.6 (192.9)

0.031*

ALT(IU/L)

538 (664.2)

143 (279.4)

0.000**

780 (824.5)

183 (441)

0.001*

326 (456.4)

122.5 (172.1)

0.001*

AST(IU/L)

479 (677.3)

123 (224.2)

0.000**

630 (892)

119 (259)

0.002*

320.5 (618.8)

124.3 (180.9)

0.001*

Albumin  (g/L)

30.4 ± 7.2

32.2 ± 9.1

0.127

29.4 ± 8.2

30.9 ± 9.6

0.337

31.8 ± 6.2

33.7 ± 8.5

0.238

ALP (IU/L)

190.5 (201.8)

167 (152.5)

0.002*

198 (190.5)

163.5 (136.5)

0.015*

159.5 (409.1)

187.4 (206.5)

0.039*

PT

16.4 (8.3)

13.9 (14.8)

0.413

16.6 (13.9)

14.7 (19.1)

0.543

15.5 (6.4)

13.5 (5.6)

0.619

INR

1.4 (0.8)

1.2 (1.3)

0.324

1.5 (1.3)

1.3 (1.9)

0.455

1.3 (0.6)

1.2 (0.4)

0.523

MELD

22.4 ± 5.5

20.2 ± 9.8

0.160

24 ± 6.1

21.7 ± 10.7

0.319

20.3 ±3.9

18.3 ± 8.5

0.323

Two cases died before following up liver function could be obtained. Data are expressed as median (IQR) except for albumin (mean ± standard deviation). ALT: alanine aminotransferase, AST: aspartate aminotransferases, ALP: alkaline phosphatase, PT: prothrombin time, INR: international normalized ratio. MELD: model for end-stage liver disease. * Significant p value, ** highly significant p value

 Table 6: Predictors of mortality of the included patients in the study.

 

Variable

P-value

OR

CI (95%)

Lower level            Upper level

Age (years)

0.058

0.938

0.877

1.002

Etiology of hepatitis

0.029*

4.272

1.157

15.775

Symptoms duration

0.606

0.982

0.917

1.052

Duration of hospitalization

0.295

1.062

0.949

1.190

Use of steroids

0.447

2.904

0.187

45.192

High encephalopathy grade

0.003*

29.267

3.161

270.978

Albumin

0.013*

0.818

0.698

0.958

MELD score

0.053

1.171

0.998

1.375

* Significant p value. MELD: model for end-stage liver disease

DISCUSSION

It is well known that liver transplantation is the only curative treatment for non-acetaminophen fulminant liver failure. However, it is very difficult to perform in low- or middle-income locality due to shortage of living donors, financial burden and limited resources. On the other hand, the use of corticosteroid therapy as an alternative treatment in acute hepatitis or ALF is a controversy with no available evidence-based recommendations.

The liver is considered an immune organ, and the ALF is characterized by activation of the systemic immune responses[13] and cytokines-mediated liver injury [14]. Corticosteroids play an important role in suppressing CD4+ lymphocytes humoral immune response, enhance the immunomodulating effect of Treg, and decrease CD8+ lymphocyte immunological activity with subsequent diminished cytotoxicity [15-16]. This effect will play a key role in the management of ALF.

The etiology of acute hepatitis or ALF is an important key for the treatment strategy and prognosis stratification. The majority of cases in the current study had idiopathic acute hepatitis, followed by AIH and non-acetaminophen DILI. Among these different causes, corticosteroid therapy is recommended in AIH-induced ALF and DILI [17]. Recent guidelines recommend a trial of corticosteroids therapy in AIH-induced ALF and in case of failure to improve in 7-14 days, referral to urgent transplantation will be mandatory [18].

Proper timing, dosage and clinical indications of corticosteroids in cases of ALF are the key elements for better management outcome, but the use of corticosteroid in ALF still lacks clear consensus supporting its use. Therefore, in the present study, the decision of corticosteroid therapy was judged by the physician in charge of the patient, which showed a heterogenicity in the data obtained regarding the type, dose, and the duration of the prescribed corticosteroids. Recently, ALF was thought to be generally controlled by using methylprednisolone(1-2mg/kg/d) according to different clinical studies [5].

The preferred type of corticosteroid in this study was prednisolone for conscious patients or dexamethasone for unconscious and critically ill groups. In some cases, the physicians shift from injections to oral corticosteroid after improvement in the conscious level and liver function to enable gradual tapering of the dose. Wree et al hypothesis that drug induced-ALF may have benefit from higher doses of steroid (2-20mg/kg/d) in combination with ursodesoxycholic acid[19].

Other researchers explored marginal advantage from the high dose corticosteroid with poor function due to decrease in the number of steroid receptors on hepatocytes surface with potential risk of steroid related side effects beside corticosteroids may induce liver damage themselves [5, 20]. Hence, high-dose corticosteroid could be used in ALF rather than acute-on-chronic liver failure (ACLF)[5]. High-doses of corticosteroid will suppress the humoral immunity, while low-dose suppress cellular immunity.[21]   

The definition of early corticosteroid also showed wide variations among studies. In the present study, we defined early corticosteroid by less than 7 days as the median duration between hospital admission and corticosteroid initiation was 7 days which is longer than that reported by Tellez et al which was 4 (2–8) days and subsequently they defined early corticosteroids by less than 3 days from hospital admission [22]. On the other side, other studies defined early corticosteroid by ≤2 weeks from the illness [23-24]. Patients admitted to our hospital usually undergo meticulous investigations before the cause of acute hepatitis is identified to initiate a definite treatment, otherwise corticosteroid cannot be initiated. This explains the time lag between hospital admission and corticosteroid initiation in the current study.

The present results demonstrated the effect of early corticosteroid therapy on lowering the bilirubin level, improvement of liver enzymes, and alkaline phosphatase after one week of therapy. However, improvement of serum albumin and coagulation profile after early steroid was not remarkable.

The mortality rate was relatively higher in the steroid group (37.5%) relative to the non-steroid group in our study (28.6%), which in concordance with Tellez et al who showed failure of corticosteroids in 30.5% [22]. In addition, those who received early corticosteroid showed a relatively higher mortality (40.9%) relative to the late steroid (33.3%). Poor responses to corticosteroid were observed in the current study in patients with high grade of encephalopathy, high MELD score or low albumin level which could be used as indicators of poor prognosis and are considered risk factors for mortality by regression analysis, while the use of corticosteroid was not a predictor of mortality. Similar observations were reported by Zhao et al. who demonstrated that corticosteroids should be introduced as early as possible for patients with less severe liver failure [23].

Similar to the present study, Hisanaga  et al showed no difference in the mortality between patients who received or did not receive corticosteroid therapy[25].

The etiology in this study was also a predictor of mortality. This is in concordance with a recent systematic review, which reported that corticosteroids have a beneficial effect in moderate and severe DILI but not in drug-induced fulminant ALF [26]. Another recent study demonstrated failure of corticosteroids in 50% of patients with indeterminate hepatitis induced ALF [27]. Recently, older age, high MELD score, higher grade of encephalopathy or ascites at steroid therapy initiation were considered early predictors of poor response to corticosteroids in acute severe AIH [22].

This could be explained by the occurrence of both hepatocyte degeneration and necrosis in ALF. Despite hepatocytes degeneration is reversible, hepatocyte necrosis is irreversible. Hence, massive hepatic necrosis in ALF could be a predictor of non-survival[28]. On the opposite side, presence of multilobular necrosis on liver biopsy was reported to predict benefit from corticosteroids therapy in patients with indeterminate hepatitis[27].

The age, gender and liver enzymes did not show difference between the groups of survivors and non-survivors in the present study which is in concordance with Fujiwara et al [6]. Decreased ALT level during the advanced stage of liver disease may indicate regression of cell necrosis, extensive parenchymal loss or dysfunctional ALT synthesis [29]. Additionally, lower ALT level or rapid drop in the initially elevated ALT levels is considered to be an unfavorable prognostic sign[23]. This rapid decrease in ALT level was observed in the current study in those who received early corticosteroids in comparison to the slow decrease of ALT in the late group which may also explain the difference in the mortality rate between the two groups.

On the other hand, Yasui et al considered INR level as a best marker of liver regeneration after steroid therapy and suggested not to perform emergent liver transplantation until persistent impairment of INR level despite two weeks of steroid therapy which could be considered in selected cases [30].

There are some limitations in our study, one of them is the small number of the recruited patients, however; considerations of the rarity of the disease could hinder obtaining larger samples. Another limitation is the retrospective collection of data with lack of randomization which results in heterogenicity of both the corticosteroid types, or doses, and severity. Lack of records on the observed corticosteroids side effects is also considered another limitation.

However, this study evaluated for the first time the therapeutic effect of early corticosteroids within 7 days of hospital admission. Results of the current study revealed that the use of corticosteroid should be used cautiously in cases of advanced liver failure caused by acute severe non-A-to-E hepatitis. The appropriate dose, time of initiation, and duration of corticosteroids in ALF require further multicenter large-scale studies using uniform treatment protocol.  

CONCLUSION

In conclusion, corticosteroid therapy in acute non-A-E hepatitis was associated with a significant improvement in serum bilirubin, and liver enzymes, but not the albumin, coagulopathy nor the mortality rate. Hence, corticosteroids did not prevent the disease progression. Moreover, early corticosteroid did not show a significant difference from late steroid regarding improvements of liver function or mortality. A high percentage of the non-survivors who received corticosteroid in this study had a fulminant course with high MELD score and early corticosteroids initiated in these cases with advanced liver disease did not lower the mortality rate. The etiology of non-A-to-E hepatitis had an impact on the response to corticosteroid, particularly autoimmune hepatitis. Therefore, careful evaluation of the stage of liver disease is crucial when initiating corticosteroid, including the grade of hepatic encephalopathy, and albumin levels, which represent predictors of mortality. This will necessitate early consideration of liver transplantation in these cases rather than starting corticosteroids therapy.

Statement of Ethics: The study was conducted in accordance with the Declaration of Helsinki and was approved by the Medical Ethics Board in Faculty of Medicine, Assiut University (IRB no: 17300764). Patient informed consent was waived due to the retrospective nature of the study.

Conflict of Interest Statement: The authors declare they have no competing interests.

Funding Sources:  This research did not receive any specific grant from funding agencies in the public, commercial, or non-profit sectors.

Author Contributions: We declare that all listed authors have made substantial contributions to all the following three parts of the manuscript:

- Research design, or acquisition, analysis or interpretation of data;

- drafting the paper or revising it critically;

- approving the submitted version.

1. Brennan P, Donnelly MC, Simpson KJ. Systematic review: non-A‐E, seronegative or indeterminate hepatitis; what is this deadly disease? Alimentary pharmacology & therapeutics, 2018. 47; 1079-1091
2. Ganger DR, Rule J, Rakela J, Bass N, Reuben A, Stravitz R, et al. Acute liver failure of indeterminate etiology: a comprehensive systematic approach by an expert committee to establish causality. Official journal of the American College of Gastroenterology| ACG, 2018. 113; 1319
3. Gow PJ. Non-A, non-B fulminant hepatic failure. Archives of Internal Medicine, 2001. 161; 1013-1014
4. Acharya SK, Kumar R, Bharath G, Rout G, Gunjan D, Nayak B. Acute Liver Failure of Non–AE Viral Hepatitis Etiology—Profile, Prognosis, and Predictors of Outcome. Journal of Clinical and Experimental Hepatology, 2020. 10; 453-461
5. Ye C, Li W, Li L, Zhang K. Glucocorticoid Treatment Strategies in Liver Failure. Frontiers in Immunology, 2022. 13; 846091-846091
6. Fujiwara K, Yasui S, Yonemitsu Y, Mikata R, Arai M, Kanda T, et al. Efficacy of high‐dose corticosteroid in the early stage of viral acute liver failure. Hepatology Research, 2014. 44; 491-501
7. Hu PF, Wang PQ, Chen H, Hu XF, Xie QP, Shi J, et al. Beneficial effect of corticosteroids for patients with severe drug‐induced liver injury. Journal of Digestive Diseases, 2016. 17; 618-627
8. Karkhanis J, Verna EC, Chang MS, Stravitz RT, Schilsky M, Lee WM, et al. Steroid use in acute liver failure. Hepatology, 2014. 59; 612-621
9. Williams DM. Clinical pharmacology of corticosteroids. Respiratory care, 2018. 63; 655-670
10. Mager DE, Lin SX, Blum RA, Lates CD, Jusko WJ. Dose equivalency evaluation of major corticosteroids: pharmacokinetics and cell trafficking and cortisol dynamics. The Journal of Clinical Pharmacology, 2003. 43; 1216-1227
11. Madsbad S, Bjerregaard B, Henriksen J, Juhl E, Kehlet H. Impaired conversion of prednisone to prednisolone in patients with liver cirrhosis. Gut, 1980. 21; 52-56
12. Wendon J, Cordoba J, Dhawan A, Larsen FS, Manns M, Nevens F, et al. EASL Clinical Practical Guidelines on the management of acute (fulminant) liver failure. Journal of hepatology, 2017. 66; 1047-1081
13. Rolando N, Wade J, Davalos M, Wendon J, Philpott-Howard J, Williams R. The systemic inflammatory response syndrome in acute liver failure. Hepatology, 2000. 32; 734-739
14. Liu Q. Role of cytokines in the pathophysiology of acute-on-chronic liver failure. Blood purification, 2009. 28; 331-341
15. Kim EJ, Lee JG, Kim JY, Song SH, Joo DJ, Huh KH, et al. Enhanced immune‐modulatory effects of thalidomide and dexamethasone co‐treatment on T cell subsets. Immunology, 2017. 152; 628-637
16. Dejager L, Vandevyver S, Petta I, Libert C. Dominance of the strongest: inflammatory cytokines versus glucocorticoids. Cytokine & growth factor reviews, 2014. 25; 21-33
17. Anastasiou OE, Dogan-Cavus B, Kucukoglu O, Baba H, Kahraman A, Gerken G, et al. Corticosteroid therapy improves the outcome of autoimmune hepatitis-induced acute liver failure. Digestion, 2018. 98; 104-111
18. Mack CL, Adams D, Assis DN, Kerkar N, Manns MP, Mayo MJ, et al. Diagnosis and management of autoimmune hepatitis in adults and children: 2019 practice guidance and guidelines from the American Association for the Study of Liver Diseases. Hepatology, 2020. 72; 671-722
19. Wree A, Dechêne A, Herzer K, Hilgard P, Syn W-K, Gerken G, et al. Steroid and ursodesoxycholic acid combination therapy in severe drug-induced liver injury. Digestion, 2011. 84; 54-59
20. Kajiwara A, Kawamura Y, Kinowaki K, Muraishi N, Iritani S, Akuta N, et al. A case of drug-induced acute liver failure caused by corticosteroids. Clinical Journal of Gastroenterology, 2022. 15; 946-952
21. Lim HY, Müller N, Herold MJ, Van Den Brandt J, Reichardt HM. Glucocorticoids exert opposing effects on macrophage function dependent on their concentration. Immunology, 2007. 122; 47-53
22. Téllez L, Sánchez Rodríguez E, Rodríguez de Santiago E, Llovet L, Gómez‐Outomuro A, Díaz‐Fontenla F, et al. Early predictors of corticosteroid response in acute severe autoimmune hepatitis: a nationwide multicenter study. Alimentary pharmacology & therapeutics, 2022. 56; 131-143
23. Zhao B, Zhang HY, Xie GJ, Liu HM, Chen Q, Li RF, et al. Evaluation of the efficacy of steroid therapy on acute liver failure. Experimental and Therapeutic Medicine, 2016. 12; 3121-3129
24. Chapin CA, Horslen SP, Squires JE, Lin H, Blondet N, Mohammad S, et al. Corticosteroid therapy for indeterminate pediatric acute liver failure and aplastic anemia with acute hepatitis. The Journal of pediatrics, 2019. 208; 23-29
25. Hisanaga T, Hidaka I, Sakaida I, Nakayama N, Ido A, Kato N, et al. Analysis of the safety of pretransplant corticosteroid therapy in patients with acute liver failure and late-onset hepatic failure in Japan. JGH Open, 2021. 5; 428-433
26. Björnsson ES, Vucic V, Stirnimann G, Robles-Díaz M. Role of corticosteroids in drug-induced liver injury. A systematic review. Frontiers in Pharmacology, 2022. 13;
27. Lin S, Araujo C, Hall A, Kumar R, Phillips A, Hassan M, et al. Presence of multilobular necrosis on liver biopsy identifies corticosteroid responsiveness in acute indeterminate hepatitis. Liver International, 2022. 42; 853-863
28. Weng H-L, Cai X, Yuan X, Liebe R, Dooley S, Li H, et al. Two sides of one coin: massive hepatic necrosis and progenitor cell-mediated regeneration in acute liver failure. Frontiers in physiology, 2015. 6; 178
29. Wong VWS,Chan HLY. Severe acute exacerbation of chronic hepatitis B: a unique presentation of a common disease. Journal of gastroenterology and hepatology, 2009. 24; 1179-1186
30. Yasui S, Fujiwara K, Haga Y, Nakamura M, Mikata R, Arai M, et al. Infectious complications, steroid use and timing for emergency liver transplantation in acute liver failure: analysis in a Japanese center. Journal of Hepato‐Biliary‐Pancreatic Sciences, 2016. 23; 756-762.