Study Cardiac Dysfunction as an Early Predictor of Esophageal Varices in Patients with Liver Cirrhosis ‎

Document Type : Original Article

Authors

1 Department of Tropical Medicine, Faculty of Medicine - Menoufia University, Menoufia, Egypt.

2 Cardiology Department, Faculty of Medicine - Menoufia University, Menoufia, Egypt.

3 Ministry of Health and Population.

Abstract

Background and aim: Due to the increased mortality and danger of bleeding, the presence of esophageal varices (EV) ‎caused by portal hypertension is a serious concern in cirrhotic patients. 60–80% of newly ‎diagnosed cirrhotic patients have EV, and 5-15% of big EV cases experience their first variceal ‎bleeding within the first year. Our goal was to investigate the relationship between cardiac ‎dysfunction and endoscopic indicators of portal hypertension in cirrhotic patients‎.
Methods: ‎‎‎‎60 participants were included; 40 cirrhotic patients with oesophageal varices and 20 non-‎cirrhotic individuals with no evidence of portal hypertension in endoscopy (control group). ‎Complete blood count, liver and kidney functions, Esophagogastroduodenoscopy, ‎Electrocardiographic evaluation, and echocardiography were performed‎.‎
Results: The QTc interval, the LA volume, LV mass index, E-wave deceleration time, atrial flow velocities, E/E′ ratio, and E/A ratio were significantly increased among cirrhotic patients compared to controls. However, only the LA volume was substantially higher and E/E′ ratio was considerably lower for patients with high-grade EV than those with low grades. ROC curve to discriminate between cirrhotic and non-cirrhotic groups, the QTc interval, E-wave deceleration time, and E/A ratio had the highest accuracy 93.7%, 96.1%, and 84.2% respectively.  Likewise, discriminating patients with high-grade EV from those with low ones, LA volume, E/È ratio, and QTc interval showed the highest accuracy at 75.6%, 70.9%, and ‎‎66.7% respectively with the sensitivity of 92.31, 100.0, and 76.92 respectively‎‎‎‎‎‎‎.
Conclusion: Electrocardiographic and echocardiographic examinations are valuable non-invasive ‎procedures that could evaluate cardiac dysfunction in cirrhotic patients and could help predict ‎EV‎ ‎‎‎‎‎.

Highlights

  • Due to the increased mortality and danger of bleeding, the presence of esophageal varices (EV) caused by portal hypertension is a serious concern in cirrhotic patients.
  • EGD is an invasive, unpleasant procedure that occasionally has serious complications.
  • LV mass index, E-wave deceleration time, LA volume, E/A ratio and ratio E/È were significantly increased among cirrhotic group with oesophageal varices than non-cirrhotic group without E.V.
  • TDI did not significantly differ across the examined groups.
  • Cardiac dysfunction though being a neglected entity can be used dependably for prediction of portal hypertension.

Keywords

Main Subjects


INTRODUCTION

Esophageal varices (EV), which are dangerously prone to bleeding and have a high mortality ‎rate due to portal hypertension, are serious issue in patients with liver cirrhosis. Sixty to eighty ‎percent of newly diagnosed cirrhotic patients have EV, and 5% to 15% of those who have large ‎EV experience their first variceal bleeding within a year [1]. As a result, ‎Esophagogastroduodenoscopy (EGD) is necessary to detect EV in patients with cirrhosis at the ‎time of diagnosis. According to recommendations, cirrhotic patients should have routine ‎endoscopic surveillance and as a long-term follow-up in order to detect the development of EV ‎and initiate prophylactic measures to reduce EV bleeding when it is substantial. However, ‎EGD has a number of drawbacks, the most significant of which are that it is an invasive ‎technique, always uncomfortable for the patient, and the cost is relatively high [2]‎.

Numerous studies have tried to determine whether the existence esophageal varices may be detected by non-invasive measures, eliminating the requirement for screening endoscopy in all cirrhotic patients [3]. However, there is no universal consensus on the optimum variable for predicting EV risk [4]. In the absence of any other known causes of cardiac illness, cirrhotic patients frequently develop cirrhotic cardiomyopathy, a kind of chronic heart disease characterized by altered diastolic relaxation and/or impaired contractile response to stress [5]. Diastolic dysfunction has been associated with larger left ventricular (LV) walls, subendocardial edoema, fibrosis, and altered collagen structure, which finally leads to aberrant relaxation in cirrhotic individuals [6].

Systolic dysfunction is primarily caused by decreased sympathetic sensitivity; it reduces contractility in response to volume challenge, pharmacological stress, and exercise, dampening the rise in cardiac output. Besides, issues with QTc prolongation and weak electromechanical coupling have been discovered [7]. In terms of the pathogenesis, it has been proposed that the hyperdynamic circulation initially counteracts the significant splanchnic arterial vasodilatation seen in liver cirrhosis; eventually, as liver cirrhosis and portal hypertension (PHT) progress, the renin-angiotensin-aldosterone system (RAAS) and the sympathetic nervous system are activated, leading to greater splanchnic vasodilatation as well as a decrease in the effective arterial blood volume [8,9].

A suggested likely causal mechanism is the increased synthesis of endogenous cardiac depressant mediators, such as nitric oxide, endogenous cannabinoids carbon monoxide, and inflammatory cytokines [10]. Cirrhosis-related cardiovascular alterations affect prognosis of such patients. Therefore, the assessment of subclinical cardiac involvement could aid in the early identification of cirrhotic individuals who are more likely to decompensate and develop problems, allowing for better follow-up care [11].

Our goal was to investigate the relationship between cardiac dysfunction and endoscopic indicators of portal hypertension in cirrhotic patients. To link the occurrence of portal hypertension to cardiac involvement, the current investigation uses peak S-wave systolic velocities and to evaluate cardiac dysfunction, left atrial enlargement is employed as an echocardiographic indicator for both diastolic and systolic dysfunctions.

METHODS

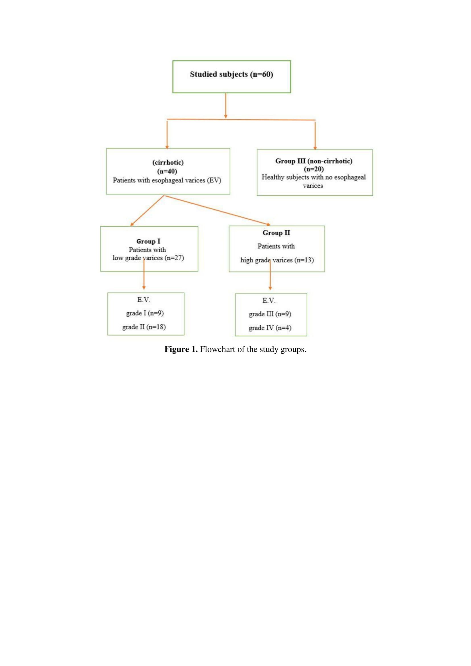
The current cross-sectional study, was conducted by the Menoufia University Faculty of Medicine's Tropical Medicine and Cardiology departments. 60 participants were included in the study; 40 cirrhotic patients with oesophageal varices as well as 20 non-cirrhotic individuals with no evidence of portal hypertension in endoscopy of matched age and sex as a control group. Between January 2021 and January 2022, participants were chosen from the Tropical Medicine Department's inpatient and outpatient clinic. Depending on upper endoscopic finding, patients were classified into one of following groups; Group I: included 27 cirrhotic patients with low grade esophageal varices, Group II: included 13 cirrhotic patients with high grade esophageal varices, and Group III: included 20 non-cirrhotic with no evidence of portal hypertension.

Sample size estimation: Based on previous studies (Dadhich et al., 2014) who reported that ratio of early diastolic annular velocity to peak early diastolic annular wave velocity (E/eʹ) was the most significant marker for diastolic dysfunction. E/eʹ ratio was 12.55±1.73 and 11.4±1.19 in pre ascites cirrhosis and ascites cirrhosis respectively. Minimum total sample size calculated is 54 subjects. Total sample size: 60 subjects (54+ 6 patients for 10% non-response rate) [12].

All participants, patients and controls, were exposed to thorough history-taking, clinical laboratory evaluations, Abdominal-pelvic ultrasound, and electrocardiographic (ECG) evaluations. Patients with decompensated cirrhosis complicated by ascites, hepatopulmonary syndrome, or Portosystemic encephalopathy were excluded, as were those with heart failure hospitalizations in the past or who have a history of severe valvular abnormalities, atrial fibrillation, ischemic cardiomyopathy, or severe arterial hypertension.

Clinical evaluation: Full clinical history with special interest on current cardiovascular symptoms or previous diseases. Comprehensive clinical examination (General and local examination) with a focus on heart rate, blood pressure, presence of abdominal wall dilated veins, liver, spleen, and cardiac assessments.

Laboratory Investigations: A complete blood count, which measures platelet count, white blood cell (WBC), red blood cell (RBC), and haemoglobin content (Hb%). Liver function tests including serum total and direct bilirubin, serum albumin, ALT, AST, prothrombin time and concentration, in addition to renal function test (blood urea, serum creatinine) were estimated.

Esophagogastroduodenoscopy (EGD): All participants underwent EGD for the purpose of identifying and grading of esophageal varices (EV), gastric varices, portal hypertensive gastropathy as well as other significant findings. Esophageal varices were graded according to Paquet classification in to; Grade I: Micro capillaries found near the esophagogastric junction or distal oesophagus, one or two tiny varices at the distal oesophagus as grade II, the third (grade III): the presence of any number of medium-sized varices, and grade IV characterized by the existence of significantly large varices in any area of the oesophagus [13].  

Electrocardiographic evaluation (ECG): Each patient had a 12-lead ECG, and the QTc interval was calculated for each one using Bazett's formula: QTc = QTmax/RR interval [14]. The thorough echocardiographic examination known as echocardiography includes measurements of the (left atrium) L A volume, left ventricular mass index (LVMI), and S′-wave velocity on TDI (Tissue Doppler Imaging). Peak early (E wave), atrial (A wave), E/A ratio, E/È ratio, and E-wave deceleration time were all identified and recorded. The 4-chamber apical view was used for tissue Doppler imaging (TDI), and tissue velocity was estimated. The lateral and septal mitral annuli were used to measure the myocardial peak systolic velocity (S′), which is a measure of systolic function.

FIB-4: Degree of fibrosis was assessed by calculating Fib-4 according to the equation: FIB 4 = (Age x AST) / (Platelet count x √ALT). The FIB-4 scoring system makes use of the patient's age, platelet count, AST, and ALT levels, all tests that the primary care doctor can order. According to the scoring system, a score of 1.45 indicates severe liver fibrosis with numerous aetiologies with a negative predictive value of more than 90% [15].

Statistical Analysis: Statistical Package for the Social Sciences (SPSS) version 23 was used on an IBM compatible personal computer to gather, tabulate, and statistically analyse the data (Armnok, NY: IBM Corp.) The first quartile is subtracted from the third quartile in descriptive statistics; these quartiles are easily seen on a box plot of the data. A data set is divided into quartiles to get the IQR, which is a measure of variability. It is a robust measure of scale that is commonly used and is a trimmed estimator, defined as the 25% trimmed range. The quantitative data was presented as numbers and percentages (%). (N). Analytical statistics: A P value of 0.05 was used to deem the chi-square test (2), Student t test (t), Mann-Whitney test (U), ANOVA test statistically significant (F) and ROC curve analysis. P value≤ considered a significant level.

RESULTS

The demographic comparison between the two patient groups is displayed in Table 1: age, sex, and history smoking, history of hypertension, the heart rate, systolic blood pressure (SBP), diastolic blood pressure (DBP), and mean arterial pressure (MAP) did not substantially differ across the study groups(p>0.05), although diabetes was significantly more prevalent in the cirrhotic group than in the non-cirrhotic group.

The cirrhotic group's platelet count, WBC (white blood cells), and serum albumin levels were lower than those of the non-cirrhotic group's (P <0.001, 0.018, and 0.05).  Total and direct bilirubin, INR, and prothrombin time were all substantially higher in the group of patients with high esophageal varices than in the group of patients with low esophageal varices. Additionally, there was a statistically non-significant difference between patients with high grade and low grade esophageal varices when comparing platelet count, serum albumin, fasting blood glucose, and FIB-4 score although we nevertheless observed a trend toward lower platelet and albumin with higher fasting glucose and FIB-4 values in those with high grades as shown in Table 2.

Regarding electrocardiographic evaluation among the studied groups, table 3 demonstrated that the QTc interval was significantly increased in all cirrhotic patients compared to control group (p <0.001) with no statistically significant difference between those with high and low grades esophageal varices (p = 0.109), however still a trend in high esophageal varices grade group to show a higher value.

Concerning the echocardiographic examination; the results of this investigation demonstrated that the LA volume, LV mass index, E-wave deceleration time, atrial (A wave) flow velocities, Ratio E/E′ and ratio E/A were significantly increased among cirrhotic patents compared to control group. However, in comparing between high and low esophageal varices grades, only the LA volume was significantly higher and Ratio E/E′ was significantly lower patients with high grade esophageal varices than those with low esophageal varices grades. Furthermore, there were no discernible variations in TDI, peak early (E wave), A velocity, or E velocity across the studied groups (p>0.05) (Table 3).

The ROC curve was applied to identify the sensitivity of electrocardiographic and echocardiographic finding to detect cardiac dysfunction in cirrhotic patients and discriminating between cirrhotic and non-cirrhotic groups. The QTc interval, E-wave deceleration time and Ratio E/A had highest accuracy 93.7%, 96.1%, and 84.2% respectively with sensitivity 95.0, 97.5, and 97.5 respectively as presented in figure 2A and table 4.

Likewise, when ROC curve was applied to identify the applicability of electrocardiographic and echocardiographic finding to discriminate patients with high grade esophageal varices from those with low ones, we noticed that LA volume, Ratio E/È and QTc interval had the highest accuracy 75.6%, 70.9%, 66.7% respectively with sensitivity of 92.31, 100.0, and 76.92 respectively (figure 2B and table 5).  

Table 1: Esophageal varices grades in relation to sociodemographic, clinical data and vital signs among the studied groups.

Variables

Group I

(N=27)

Group II

(N=13)

Group III

(N=20)

Total

(N=60)

F

P-value

Age(years)

Mean ± SD

Range

 

55.6±7.8

40-70

 

63.7±11.3

50-90

 

41.5±17.2

18-75

 

53.6±12.1

36-78

14.18

1.063

 

N

%

N

%

N

%

N

%

X2

P-value

Sex

Male

Female

 

18

9

 

66.7

33.3

 

8

5

 

61.5

38.5

 

13

7

 

65.0

35.0

 

39

21

 

65.0

35.0

0.10

0.951

Smoking

Smoker

Non-smoker

Ex-smoker

 

7

17

3

 

25.9

63.0

11.1

 

4

8

1

 

30.8

61.5

7.7

 

5

14

1

 

25.0

70.0

5.00

 

16

39

5

 

26.7

65.0

8.3

0.75

0.945

Diabetic

Yes

No

 

10

17

 

37.04

62.96

 

7

6

 

53.85

46.15

 

2

18

10.0090.0

 

19

41

 

031.67

68.33

X2=

7.654

0.022*

HTN

Yes

No

 

6

21

 

22.22

77.78

 

3

10

 

23.08

76.92

 

1

19

 

5.00

95.00

 

10

50

 

16.67

83.33

X2=

2.945

0.229

Heart rate(bpm)

Mean ±SD

Range

 

94.7±10.4

70-112

 

89.7±11.6

66-110

 

88.8±11.5

70-110

 

91.1±11.2

68-110

1.882

0.162

SBP (mmHg)

Mean ±SD

Range

 

114.4±18.0

80-150

 

117.7±18.3

100-160

 

117.0±10.3

100-140

 

116.4±15.6

93.33-150

0.241

0.787

DBP (mmHg)

Mean ±SD

Range

 

71.5±12.9

50-90

 

76.9±10.3

60-90

 

75.5±8.9

50-90

 

74.6±15.5

53-90

1.312

0.277

MAP

Mean ±SD

Range

 

85.7±13.3

60-110

 

90.5±11.5

76.667-113.33

 

89.3±8.0

73.33-106.667

 

88.5±11.0

70-110

1.009

0.371

BMI (kg/m2)

Mean ± SD

Range

 

29.8±3.3

24-35.6

 

29.49±3.58

23.1-36.3

 

26.8±2.8

23.4-33.1

 

28.7±3.2

26.16-35

5.574

0.006*

Post hoc

P1=0.951, P2=0.006*, P3=0.055

F: ANOVA F test, X2: Chi-square test, *Significant, MAP: mean arterial pressure, DBP: Diastolic blood pressure, SBP: Systolic blood pressure, BMI: body mass index

 Table 2:   Esophageal varices grades in relation to laboratory investigations among the studied groups.

 

Esophageal varices grade

ANOVA

TUKEY'S Test

Low

High

Control

F

P-value

L&H

L&C

H&C

Platelet count

Range

Mean ±SD

49 - 299

113.11 ± 63.43

43 - 353

108.23  ± 77.48

215 - 777

349.30 ± 125.95

44.949

<0.001*

0.986

<0.001*

<0.001*

Hb%

Range

Mean ±SD

8.6 - 15.1

10.867 ± 1.759

8.1 - 13.7

10.792 ± 1.735

6.5 - 15.7

11.320 ± 2.754

0.338

0.715

----

----

----

WBCs

Range

Mean ±SD

4 - 12.3

6.426 ± 2.283

4 - 10.7

6.192 ± 2.358

4.3 - 18

8.410 ± 3.057

4.284

0.018*

0.961

0.031*

0.049*

ALT

Range

Mean ±SD

13 - 113

38.061 ± 24.00

11 - 63

28.077 ± 16.45

4 - 66

24.100 ± 17.387

2.860

0.066

----

----

----

AST

Range

Mean ±SD

19 - 117

50.237 ± 25.26

20 - 213

53.538 ± 49.91

4 - 83

29.350 ± 19.882

3.444

0.039*

0.946

0.054*

0.079

Albumin

Range

Mean ±SD

2.8 - 4.7

3.819 ± 0.335

3.4 - 4.1

3.700 ± 0.238

3.3 - 4.7

4.135 ± 0.336

8.945

<0.001*

0.515

0.004*

0.001*

Total bilirubin

Range

Mean ±SD

0.6 - 3.5

1.254 ± 0.601

1.2 - 3.4

2.412 ± 0.637

0.2 - 2

0.891 ± 0.358

32.527

<0.001*

<0.001*

0.068

<0.001*

Direct bilirubin

Range

Mean ±SD

0.1 - 1.3

0.466 ± 0.310

0.6 - 1.9

1.253 ± 0.375

0 - 0.8

0.215 ± 0.198

51.107

<0.001*

<0.001*

0.015*

<0.001*

INR

Range

Mean ±SD

1 - 1.5

1.176  ± 0.138

1.21 - 1.7

1.362 ± 0.124

1 - 1.2

1.037 ± 0.071

30.585

<0.001*

<0.001*

<0.001*

<0.001*

Prothrombin time

Range

Mean ±SD

12.3 - 23.1

16.700 ± 2.631

20.2 - 23.4

21.454 ± 1.149

12.5 - 15.8

13.765 ± 0.793

63.926

<0.001*

<0.001*

<0.001*

<0.001*

Urea

Range

Mean ±SD

14 - 81

28.852 ± 12.61

12- 50

28.231 ± 11.09

12 - 54

30.155 ± 11.750

0.116

0.891

-----

----

-----

Serum creatinine

Range

Mean ±SD

0.4 - 1.8

0.997 ± 0.298

0.74 - 1.4

1.016 ± 0.219

0.6 - 1.5

0.921 ± 0.208

0.717

0.493

-----

----

----

Fasting blood glucose

Range

Mean ±SD

78 - 511

157.29 ± 92.53

84 - 317

169.69 ± 73.22

77 - 189

104.60 ± 28.465

4.171

0.020*

0.870

0.045*

0.039*

FIB 4

Range

Mean ±SD

0.7 - 11.85

5.260 ± 3.115

0.96 - 21.53

7.172 ± 4.922

0.18 - 1.44

0.741 ± 0.414

20.062

<0.001*

0.169

<0.001*

<0.001*

WBCs: White blood cells, Hb: Hemoglobin, INR: international normalized ratio, AST: Aspartate aminotransferase, ALT: Alanine transaminase, KW: Kruskal Wallis test.

Table 3:   Esophageal varices grades in relation to echocardiography and electrocardiographic evaluation among the studied groups.

 

Esophageal varices grade

Control

ANOVA

TUKEY'S Test

Low

High

F

P-value

L&H

L&C

H&C

QTc interval.

Range

423- 650

408 - 653

350 - 471

24.418

<0.001*

0.109

<0.001*

<0.001*

Mean ±SD

492.667 ±59.874

531.231 ± 71.232

403.300 ± 34.586

LA volume

Range

26 - 105.468

50 - 128

30 - 94

8.539

0.001*

0.007*

0.421

<0.001*

Mean ±SD

61.446 ± 20.127

82.752 ± 24.319

54.050 ± 15.879

LV mass index

Range

45- 179

45 - 168

65 - 79

6.309

0.003*

0.961

0.006*

0.015*

Mean ±SD

94.296 ±27.960

96.462 ± 31.667

71.750 ± 4.494

TDI

Range

0.07 - 0.16

0.07 - 0.14

0.08 - 0.17

1.262

0.291

-------

-------

-------

Mean ±SD

0.098 ± 0.023

0.098 ± 0.018

0.108 ± 0.022

Peak early

 (E wave)

Range

0.49 - 2

0.43 - 1.23

0.46 - 1.56

0.166

0.848

-------

-------

-------

Mean ±SD

0.886 ±  0.289

0.837 ± 0.217

0.855 ± 0.265

Atrial

(A wave) flow velocities

Range

0.66 - 1.48

0.59 - 1.91

0.36 - 1.26

10.231

<0.001*

0.370

0.003*

<0.001*

Mean ±SD

0.986 - ± 0.222

1.120 ± 0.445

0.685 ± 0.250

Ratio E/A

Range

0.61 - 1.5

0.5 - 0.98

0.61 - 2.57

15.855

<0.001*

0.612

<0.001*

<0.001*

Mean ±SD

0.861 ± 0.153

0.762 ± 0.151

1.296 ± 0.487

E-wave deceleration time

Range

204 - 348

174 - 479

96 – 223

29.706

<0.001*

0.063

<0.001*

<0.001*

Mean ±SD

253.778 ±  6.135

290.923 ± 79.994

169.650± 31.839

A velocity

Range

0.05 - 0.23

0.06 - 0.15

0.07 - 0.13

0.289

0.750

-------

-------

-------

Mean ±SD

0.107 ± 0.036

0.100 ± 0.026

0.106 ± 0.018

E velocity

Range

0.06 - 0.21

0.08 - 0.2

0.017 - 0.24

2.109

0.131

-------

-------

-------

Mean ±SD

0.102 ± 0.030

0.112 ± 0.030

0.126 ± 0.053

Ratio E/È

Range

3.7 - 13.77

3.58 - 9

4.9 - 9.5

10.605

<0.001*

0.030*

<0.001*

0.440

Mean ±SD

8.957 ± 2.486

7.254 ± 1.439

6.410 ± 1.156

E: E wave, A: A wave, TDI: Tissue Doppler imaging, LV: Left ventricle, LA: Left atrial

Table 4: Validity (Accuracy, sensitivity, specificity) of electrocardiographic and echocardiographic finding to detect cardiac dysfunction in cirrhotic patients and discriminating between cirrhotic and non-cirrhotic groups.

ROC curve between Cirrhotic and Non-Cirrhotic

 

Cutoff

Sensitivity

Specificity

PPV

NPV

Accuracy

QTc interval

>425

95.0

80.0

90.5

88.9

93.7%

LA volume

>56

72.5

65.0

80.6

54.2

69.6%

LV mass index

>79

75.0

100.0

100.0

66.7

79.8%

Ratio E/A

≤0.99

97.5

80.0

90.7

94.1

84.2%

E-wave deceleration time

>197

97.5

90.0

95.1

94.7

96.1%

Ratio E/È

>7.5

65.0

90.0

92.9

56.3

80.1%

NPV: Negative predictive value, PPV: Positive predictive value

Table 5: Validity (Accuracy, sensitivity, specificity) to identify the applicability of electrocardiographic and echocardiographic finding to discriminate patients with high grade esophageal varices from those with low ones.

ROC curve between Cirrhotic High and Low

 

Cutoff

Sensitivity

Specificity

PPV

NPV

Accuracy

QTc interval

>492

76.92

62.96

50.0

85.0

66.7%

LA volume

>57.88

92.31

51.85

48.0

93.3

75.6%

LV mass index

>81

76.92

40.74

38.5

78.6

51.1%

Ratio E/A

≤0.73

61.54

85.19

66.7

82.1

63.1%

E-wave deceleration time

>294

46.15

88.89

66.7

77.4

65.2%

Ratio  E/È

≤9

100.0

44.44

46.4

100.0

70.9%

NPV: Negative predictive value, PPV: Positive predictive value

DISCUSSION

According to the evidence that is currently available, liver cirrhosis is commonly ignored until complications such as ascites, spontaneous bacterial peritonitis (SBP), variceal haemorrhage, or hepatic encephalopathy manifest themselves [17]. Nearly half of all cirrhotic patients had EV at the time of diagnosis. Varices expand from tiny to large at a rate of 5–12% per year, and once they have formed, they bleed at a rate of 5–12% per year [18]. Numerous studies have shown that when liver cirrhosis is found, patients should be checked for the presence of EV. However, endoscopy is an invasive and unpleasant procedure that can have uncommon but serious side effects [4].

Patients with liver cirrhosis may experience cirrhotic cardiomyopathy, a kind of chronic heart dysfunction that is defined by altered diastolic relaxation and/or decreased contractile responsiveness to stress in the lack of any other previously recognised causes of cardiac disease. Latent cardiac failure is the term used to describe cirrhotic cardiomyopathy. But more research is needed to determine whether cardiac dysfunction exists even while the patient is at rest [19,20]. Increased left ventricular (LV) wall thickness, subendocardial edoema, fibrosis, and altered collagen structure have all been linked to diastolic dysfunction in cirrhotic individuals, which eventually affects relaxation [21].

Cirrhosis-related cardiovascular alterations affect prognosis. Therefore, the assessment of subclinical cardiac involvement could aid in the early identification of cirrhotic individuals who are more likely to decompensate and experience complications, enabling more effective follow-up care [22]. Therefore, the goal of this study was to evaluate the cardiac dysfunction in cirrhotic patients and relate endoscopic evidence of portal hypertension with cardiac involvement using echocardiographic indicators of diastolic dysfunction. Between Journey 2021 and Journey 2022, a clinical trial research study including 40 patients with a confirmed diagnosis of liver cirrhosis and a control group of 20 volunteers of a matched age and sex was conducted to clarify our findings.

Considering electrocardiographic evaluation among the studied groups, we demonstrate that the QTc interval was considerably longer in all cirrhotic patients when compared to the control group. We also noticed that QTc interval did not differ significantly between cirrhotic patients with high and low grades of esophageal varices, however still a trend in high esophageal varices grade group to show a higher value.

A measurement of ventricular repolarization is the length of the QT interval as estimated by 12-lead electrocardiography. Ventricular repolarization abnormalities may be the basis for ventricular arrhythmia and sudden death; as a result, they are crucial for both ECG diagnosis and therapeutic decision-making [23]. At first, Patients with alcoholic cirrhosis had longer QT intervals and rapid deaths; later, it was further clarified in cirrhosis of other etiologies, coupled with the severity of the illness, the emergence of portosystemic shunts, and poor survival [24]. Nevertheless, well-compensated liver illness can also be observed as having a longer QTc interval [25].

The cause of the QT interval's extension is still a question. Modifications at the molecular level had been proposed. Other causes involve myocardial ischemia, altered electrolytes, and changes in the autonomic nervous system that may affect the heart rate and electromechanical coupling via a variety of mechanisms. Additionally, in advanced cirrhosis, abnormalities in gonadal hormone metabolism have been proposed to have a role in the development of QT prolongation [26].

On the echocardiographic evaluation, the findings of this study showed that cirrhotic patients had considerably higher LA volume, LV mass index, E-wave deceleration time, atrial (A wave) flow velocities, E/E′ ratio, and E/A ratio values than the control group. Yet, when comparing individuals with high grade esophageal varices to those with low grade esophageal varices, only the LA volume was considerably larger and Ratio E/E′ was significantly lower. Additionally, there were no notable variations in TDI, peak early (E wave), A velocity, or E velocity across the groups under study.

Our results are near to those of Marconi et al. study, which indicates that echocardiographic parameters including LA volume, LV mass index, and TDI S′-wave velocity may be beneficial in predicting the existence of esophageal varices [27]. They verify that patients with compensated cirrhosis have left atriums (LA) that are significantly larger, as determined by either the volume index or the AP diameter, and that the only independent indicator of LA enlargement is liver stiffness (LS). Furthermore, Merli et al. previously documented LA enlargement in cirrhotic individuals, along with an increase in LV diameters but not volumes [28].

Being a stronger predictor of chronic diastolic dysfunction, the LA enlargement reflects the effects of elevated filling pressures over time, regardless of hemodynamic changes. In the course of cirrhotic cardiomyopathy, LA enlargement may be used as a diagnostic marker for diastolic dysfunction [27]. additionally, Njideoforet al.found that CLD patients had a larger left atrial diameter, a higher LVMI that was related with diastolic dysfunction, and retained systolic performance at rest [29].

However, Kazankov et al.reported that the E/A ratio did not significantly differ between the cirrhotic and non-cirrhotic groups. Patients with cirrhosis who were primarily alcohol-related had increased left ventricular wall thickness, mass, and volumes [19]. These results might be a part of the well-known condition (alcoholic cardiomyopathy) in that particular group of patients. In such circumstances, the toxicity of ethanol is connected to cardiac hypertrophy and contractile dysfunction [30]. Besides, calculating tissue velocity and TDI in our investigation using the four-chamber apical view.

To evaluate its performance, the lateral mitral annulus' cardiac peak systolic velocity (S′) was recorded. Because all patients were selected with an EF of more than 55%, indicating that there was no systolic dysfunction in these people, there is no discernible difference in TDI across the tested groups. This finding is in line with the findings of Bodys-Peka et al. who has reported that systolic dysfunction in cirrhotic individuals is primarily latent [31]. Furthermore, Marconi et al.study’s revealed no variations in ventricular volumes or thicknesses, albeit the latter result may have been skewed by excluding outpatients with alcoholic cirrhosis from our group, which has been associated with altered LV diameters [27]. They were unable to link the Doppler trans mitral flow analysis results of the E/A ratio, deceleration time, and E/E′ to the level of liver fibrosis.

The ROC curve was applied to identify the sensitivity of electrocardiographic and echocardiographic finding to predict cardiac dysfunction in cirrhotic group and discriminating between cirrhotic and non-cirrhotic groups. The QTc interval, E-wave deceleration time and Ratio E/A had highest accuracy. This is in line with the findings of Somani et al.who found that the ratio of early-to-late diastolic filling (E/A) is the most often utilized metric and that cirrhotic individuals have lower E/A ratios than controls [32]. The Montreal definition's diagnostic criteria now include an E/A ratio of 1. This agrees with De et al.,who discovered that non-cirrhotic portal fibrosis also exhibits diastolic impairment. It suggests that the development of heart dysfunction is strongly influenced by portal hypertension [33].

Furthermore, we utilized the ROC curve to identify the applicability of electrocardiographic and echocardiographic finding to discriminate patients with high grade esophageal varices from those with low ones, we noticed that LA volume, Ratio E/È and QTc interval had the highest accuracy.  Even though multiple studies have been undertaken, EGD is currently the screening approach for all cirrhotic patients because no other noninvasive procedures have demonstrated an acceptable predictive value for signs of portal hypertension.

In a study by Marconi et al., who examined the relationship between echocardiographic and EGD data, they revealed that the existence of esophageal varices tends to be closely related to the cardiovascular alterations associated with cirrhotic cardiomyopathy [27]. In addition, a decrease in the peak S′-wave velocity on TDI, an increase in LV mass, and LA dilatation may be early indicators of portal hypertension and may be helpful for the early identification of patients who are at a higher risk of portal hypertension and its associated complications. Compared to liver elastography, echocardiography appears to perform better as a predictor of endoscopic findings of portal hypertension [30].

CONCLUSION

Despite being a frequent condition, cardiac dysfunction is the area of clinical examination ‎that receives the least attention. Therefore, all cirrhotic individuals should have their heart ‎function evaluated. Echocardiographic indicators of diastolic failure in liver cirrhosis include E-‎wave deceleration time, left atrial enlargement, E/E′, LV mass index, and E/A ratio. Cardiac ‎changes are closely related to endoscopic finding of portal hypertension. Possible early warning ‎signs of heart malfunction include QTc prolongation. A left atrium enlargement, a considerable ‎increase in E/E′, LV mass index, E/A ratio, and E-wave deceleration time are all characteristics ‎of cirrhotic individuals‎.

The present study has limitations, including its relatively small sample size and lack of a stress ‎test (such as one involving physical exertion or a pharmacological), which would have revealed ‎subclinical systolic dysfunction more clearly. Secondly, we currently lack prospective data that ‎would allow us to assess the potential use of echocardiographic findings as prognostic ‎indicators for patients with portal hypertension‎.

Abbreviations: 

ECG: Electrocardiographic

EV: Esophageal varices

HVPG: Hepatic venous pressure gradient

MAP: mean arterial pressure

DBP: Diastolic blood pressure

SBP: Systolic blood pressure

BMI: body mass index

WBCs: White blood cells

Hb: Hemoglobin

INR: international normalized ratio

AST: Aspartate aminotransferase

ALT: Alanine transaminase

E: E wave,

A: A wave,

TDI: Tissue Doppler imaging,

LV: Left ventricle,

LA: Left atrial

Ethical consideration: After outlining the purpose of the study, each participant was given information about it and given the opportunity to give their informed permission before being enrolled in the study. The institutional and/or national research committee's ethical requirements were followed in all procedures. The Menoufia University Committee on Human Rights in Research approved the project (IRB 8/2018 TROP40)   and it was performed in accordance with the Helsinki Declaration.

Competing interests

The authors declare that they have no competing interests.

Funding

Not applicable. The study was fully non-funded from any organization. 

  1. Wan S, Wei Y, Zhang X, Yang C, Song B. CT-derived quantitative liver volumetric parameters for prediction of severe esophageal varices and the risk of first variceal hemorrhage. Eur J Radiol. 2021 Nov; 144:109984. doi: 10.1016/j.ejrad.2021.109984. Epub 2021 Sep 30. PMID: 34638080.
  2. Ogasawara N, Saitoh S, Akuta N, Fujiyama S, Kawamura Y, Sezaki H, et al. Long-term outcome of hepatocellular carcinoma occurrence, esophageal varices exacerbation, and mortality in hepatitis C virus-related liver cirrhosis after interferon-based therapy. Hepatol Res. 2019 Dec;49(12):1441-1450. doi: 10.1111/hepr.13418. Epub 2019 Oct 9. PMID: 31373093.
  3. Darweesh SK, Elsabaawy MA, Eltahawy MA, Ghanem HS, Abdel-Razek W. Serum ammonia as a non-invasive marker for early prediction of esophageal varices. Eur J Gastroenterol Hepatol. 2021 Feb 1; 32(2):230-236. doi: 10.1097/MEG.0000000000001715. PMID: 32243345.
  4. Eldeeb G, Hassanein S, Abd-Elmawla I, Elabd N. Role of Serum Ascites Albumin Gradient (SAAG) and Portal Vein Congestion Index as Non-‎Invasive Methods for Prediction of Esophageal Varices in Cirrhotic Patients. Afro-Egyptian Journal of Infectious and Endemic Diseases. 270-283. 10.21608/aeji.2021.81275.1151.
  5. Yoon KT, Liu H, Lee SS. Cirrhotic Cardiomyopathy. Curr Gastroenterol Rep. 2020 Jul 10; 22(9):45. doi: 10.1007/s11894-020-00783-1. PMID: 32651721.
  6. Timoh T, Protano MA, Wagman G, Bloom M, Vittorio TJ. A perspective on cirrhotic cardiomyopathy. Transplant Proc. 2011 Jun; 43(5):1649-53. doi: 10.1016/j.transproceed. 2011.01.188. PMID: 21693251.
  7. Stundiene I, Sarnelyte J, Norkute A, Aidietiene S, Liakina V, Masalaite L, et al. Liver cirrhosis and left ventricle diastolic dysfunction: Systematic review. World J Gastroenterol. 2019 Aug 28; 25(32):4779-4795. doi: 10.3748/wjg.v25.i32.4779. PMID: 31528101; PMCID: PMC6718042.
  8. Blendis L, Wong F. The hyperdynamic circulation in cirrhosis: an overview. Pharmacol Ther. 2001 Mar; 89(3):221-31. doi: 10.1016/s0163-7258(01)00124-3. PMID: 11516477.
  9. Møller S, Bendtsen F. The pathophysiology of arterial vasodilatation and hyperdynamic circulation in cirrhosis. Liver Int. 2018 Apr; 38(4):570-580. doi: 10.1111/liv.13589. Epub 2018 Jan 15. PMID: 28921803.
  10. Gratzke C, Angulo J, Chitaley K, Dai YT, Kim NN, Paick JS, et al. Anatomy, physiology, and pathophysiology of erectile dysfunction. J Sex Med. 2010 Jan; 7 (1 Pt 2): 445-75. doi: 10.1111/j.1743-6109.2009.01624.x. Erratum in: J Sex Med. 2010 Mar;7(3):1316. PMID: 20092448.
  11. Dourakis SP, Geladari E, Geladari C, Vallianou N. Cirrhotic Cardiomyopathy: The Interplay Between Liver and Cardiac Muscle. How Does the Cardiovascular System React When the Liver is Diseased? Curr Cardiol Rev. 2021; 17(1):78-84. doi: 10.2174/1573403X15666190509084519. PMID: 31072296; PMCID: PMC8142364.
  12. Dadhich S, Goswami A, Jain VK, Gahlot A, Kulamarva G, Bhargava N. Cardiac dysfunction in cirrhotic portal hypertension with or without ascites. Ann Gastroenterol. 2014; 27(3):244-249. PMID: 24974920; PMCID: PMC4073021.
  13. Abby Philips C, Sahney A. Oesophageal and gastric varices: historical aspects, classification and grading: everything in one place. Gastroenterol Rep (Oxf). 2016 Aug; 4(3):186-95. doi: 10.1093/gastro/gow018. Epub 2016 Jun 19. PMID: 27324725; PMCID: PMC4976684.
  14. Dalageorgou C, Ge D, Jamshidi Y, Nolte IM, Riese H, Savelieva I, et al. Heritability of QT interval: how much is explained by genes for resting heart rate? J Cardiovasc Electrophysiol. 2008 Apr; 19(4):386-91. doi: 10.1111/j.1540-8167.2007.01030.x. Epub 2007 Nov 20. PMID: 18031506.
  15. Kumar R, Teo EK, How CH, Wong TY, Ang TL. A practical clinical approach to liver fibrosis. Singapore Med J. 2018 Dec;59(12):628-633. doi: 10.11622/smedj.2018145. PMID: 30631885; PMCID: PMC6301869.
  16. Izzy M, VanWagner LB, Lin G, Altieri M, Findlay JY, Oh JK et al. Cirrhotic Cardiomyopathy Consortium. Redefining Cirrhotic Cardiomyopathy for the Modern Era. Hepatology. 2020 Jan; 71(1):334-345. doi: 10.1002/hep.30875. Epub 2019 Oct 11. Erratum in: Hepatology. 2020 Sep;72(3):1161. PMID: 31342529; PMCID: PMC7288530.
  17. Nusrat S, Khan MS, Fazili J, Madhoun MF. Cirrhosis and its complications: evidence based treatment. World J Gastroenterol. 2014 May 14; 0(18):5442-60. doi: 10.3748/wjg.v20.i18.5442. PMID: 24833875; PMCID: PMC4017060.
  18. Garcia-Tsao G, Sanyal AJ, Grace ND, Carey W; Practice Guidelines Committee of the American Association for the Study of Liver Diseases; Practice Parameters Committee of the American College of Gastroenterology. Prevention and management of gastroesophageal varices and variceal hemorrhage in cirrhosis. Hepatology. 2007 Sep; 46(3):922-38. doi: 10.1002/hep.21907. Erratum in: Hepatology. 2007 Dec;46(6):2052. PMID: 17879356.
  19. Kazankov K, Holland-Fischer P, Andersen NH, Torp P, Sloth E, Aagaard NK, et al. Resting myocardial dysfunction in cirrhosis quantified by tissue Doppler imaging. Liver Int. 2011 Apr; 31(4):534-40. doi: 10.1111/j.1478-3231.2011.02468.x. Epub 2011 Feb 15. PMID: 21382164.
  20. Kwon HM, Hwang GS. Cardiovascular dysfunction and liver transplantation. Korean J Anesthesiol. 2018 Apr; 71(2):85-91. doi: 10.4097/kjae.2018.71.2.85. Epub 2018 Apr 2. PMID: 29619780; PMCID: PMC5903113.
  21. Lee H, Kim G, Choi YJ, Huh BW, Lee BW, Kang ES, et al. Association between Non-Alcoholic Steatohepatitis and Left Ventricular Diastolic Dysfunction in Type 2 Diabetes Mellitus. Diabetes Metab J. 2020 Apr;44(2):267-276. doi: 10.4093/dmj.2019.0001. Epub 2019 Feb 28. PMID: 30877708; PMCID: PMC7188976.
  22. Jahangiri Y, Pathak P, Tomozawa Y, Li L, Schlansky BL, Farsad K. Muscle Gain after Transjugular Intrahepatic Portosystemic Shunt Creation: Time Course and Prognostic Implications for Survival in Cirrhosis. J Vasc Interv Radiol. 2019 Jun;30(6):866-872.e4. doi: 10.1016/j.jvir.2019.01.005. Epub 2019 Apr 30. PMID: 31053265.
  23. Klimas J, Kruzliak P, Rabkin SW. Modulation of the qt interval duration in hypertension with antihypertensive treatment. Hypertension research: Official Journal of the Japanese Society of Hypertension. 2015; 38:447–454.
  24. Day CP, James OF, Butler TJ, Campbell RW. QT prolongation and sudden cardiac death in patients with alcoholic liver disease. Lancet. 1993 Jun 5; 341(8858):1423-8. doi: 10.1016/0140-6736(93)90879-l. PMID: 8099138.
  25. Henriksen JH, Bendtsen F, Hansen EF, Møller S. Acute non-selective beta-adrenergic blockade reduces prolonged frequency-adjusted Q-T interval (QTc) in patients with cirrhosis. J Hepatol. 2004 Feb; 40(2):239-46. doi: 10.1016/j.jhep.2003.10.026. PMID: 14739094.
  26. Zambruni A, Trevisani F, Caraceni P, Bernardi M. Cardiac electrophysiological abnormalities in patients with cirrhosis. J Hepatol. 2006 May; 44(5):994-1002. doi: 10.1016/j.jhep.2005.10.034. Epub 2006 Jan 24. PMID: 16510203.
  27. Marconi C, Bellan M, Giarda P, Minisini R, Favretto S, Burlone ME, et al. Cardiac dysfunction as an early predictor of portal hypertension in chronic hepatitis C. Ann Gastroenterol. 2017; 30(6):675-681. doi: 10.20524/aog.2017.0190. Epub 2017 Sep 6. PMID: 29118563; PMCID: PMC5670288.
  28. Merli M, Calicchia A, Ruffa A, Pellicori P, Riggio O, Giusto M, Gaudio C, et al. Cardiac dysfunction in cirrhosis is not associated with the severity of liver disease. Eur J Intern Med. 2013 Mar; 24(2):172-6. doi: 10.1016/j.ejim.2012.08.007. Epub 2012 Sep 5. PMID: 22958907.
  29. Njideofor U, Okonkwo U, Ansa VO, Odigwe CO. Diastolic versus systolic dysfunction in patients with chronic liver disease – A single center study in South-South, Nigeria. Calabar J Health Sci 2021; 5(1):1-7.
  30. Li SY, Ren J. Cardiac overexpression of alcohol dehydrogenase exacerbates chronic ethanol ingestion-induced myocardial dysfunction and hypertrophy: role of insulin signaling and ER stress. J Mol Cell Cardiol. 2008 Jun; 44(6):992-1001. doi: 10.1016/j.yjmcc.2008.02.276. Epub 2008 Mar 4. PMID: 18377926; PMCID: PMC2501109.
  31. Bodys-Pełka A, Kusztal M, Raszeja-Wyszomirska J, Główczyńska R, Grabowski M. What's New in Cirrhotic Cardiomyopathy? Review Article. J Pers Med. 2021 Dec 3; 11(12):1285. doi: 10.3390/jpm11121285. PMID: 34945757; PMCID: PMC8705028.
  32. Somani PO, Contractor Q, Chaurasia AS, Rathi PM. Diastolic dysfunction characterizes cirrhotic cardiomyopathy. Indian Heart J. 2014 Nov-Dec;66(6):649-55. doi: 10.1016/j.ihj.2014.06.001. Epub 2014 Jul 23. PMID: 25634400; PMCID: PMC4310959.
  33. De BK, Majumdar D, Das D, Biswas PK, Mandal SK, Ray S, et al. Cardiac dysfunction in portal hypertension among patients with cirrhosis and non-cirrhotic portal fibrosis. J Hepatol. 2003 Sep;39(3):315-9. doi: 10.1016/s0168-8278(03)00271-x. PMID: 12927915.